Reference Artifacts
Section 1: Diagram Index (Reference Map)
This index tells the reader where each diagram fits and what structural problem it fixes. It is navigational, not explanatory.
Diagram Index
-
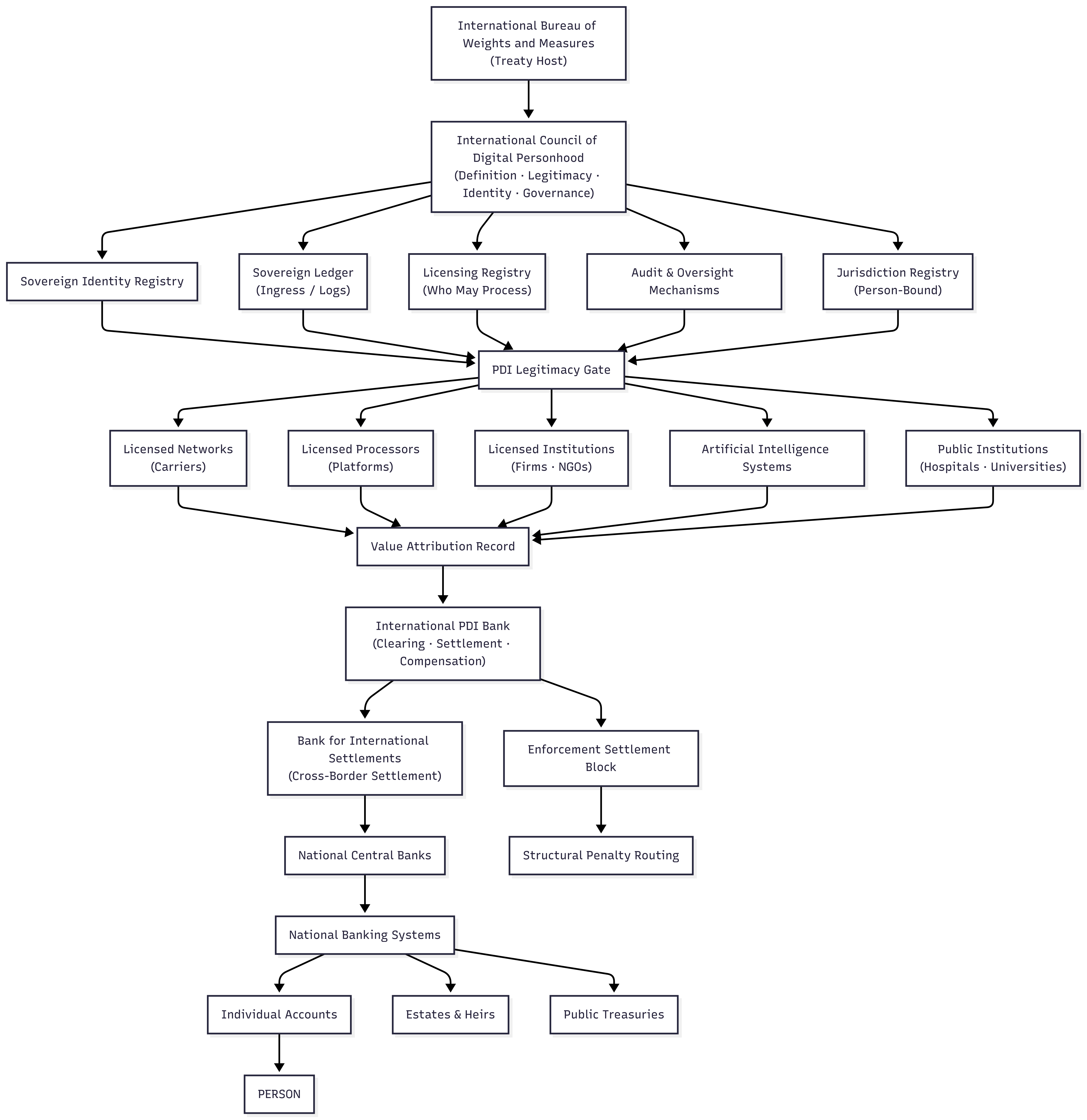
Introduction II — System Reference Diagram
Full institutional and operational architecture. Reference view only. -
Paper 1: Jurisdiction and Ingress
Chart 1.1 — Jurisdiction Binding at Ingress (Person-Bound Authority)
Shows the single moment at which jurisdiction becomes fixed and person-bound. -
Paper 2: Legitimacy and Gating
Chart 2.1 — Canonical Gate Diagram
Shows legitimacy as a precondition for flow. -
Paper 3: Enforcement Without Litigation
Chart 3.1 — Failure to Clear
Shows enforcement as structural refusal rather than punishment. -
Paper 4: Compensation and Settlement
Chart 4.1 — Legitimacy Gating Determines Flow or Non-Existence
Shows that only legitimate actions enter execution and settlement. -
Chart 4.2 — Settlement Produces Compensation
Shows compensation as a mechanical consequence of settled, legitimate use. -
Paper 5: Governance and Capture Resistance
No diagram in-paper. Governance is defined as constraint preservation rather than a flow. -
Paper 6: Activation and Transition
No diagram. Describes system emergence and threshold behavior. Introduces the Courtyard as a lived condition. -
Operational Contact (Unnumbered Section)
Chart OC.1 — Failure to Clear (Structural Non-Existence)
Terminal failure state: no execution, no routing, no settlement, no economic outcome. -
Epilogue: What Remains When the System Holds
No diagram. Formally names the Courtyard.
Section 2: Terminology Lock (Canonical Definitions)
These terms are fixed for Capstone II. They are not redefined later.
- Estrada Doctrine — Legitimacy must exist before any digital action can execute, clear, or settle.
- Clarity — Operational condition that emerges when ambiguity collapses.
- Legitimacy — Binary condition permitting execution.
- Ingress — First lawful registration of Personal Digital Information.
- Jurisdiction (Person-Bound) — Authority assigned at ingress that follows the person.
- Clearing — Verification that legitimacy remains intact through execution.
- Settlement — Finalization and distribution of value.
- Failure to Clear — Structural enforcement producing no outcome.
- The Courtyard — Protected human condition that emerges once constraints hold. Not a mechanism.
Section 3: System Scope and Limits
This system does not claim to:
- eliminate political disagreement
- resolve cultural or moral conflict
- prevent all misuse of technology
- replace national law or governance
- mandate adoption or belief
This system does claim to:
- remove ambiguity from digital legitimacy
- make illegitimate actions structurally non-viable
- ensure value cannot settle without legitimacy
- preserve person-bound authority across borders
- constrain institutions without relying on trust
Anything outside these claims is intentionally out of scope. The Clearing precedes all obligation and produces protection without participation.
System Map Reference
© 2025
Closing Note
Capstone II describes a system that changes behavior by constraint, not persuasion. Once legitimacy precedes flow, outcomes become predictable. When outcomes are predictable, responsibility becomes visible.
Within that clarity, individuals find themselves in the Courtyard: a condition of protected non-obligation that requires no action to sustain.