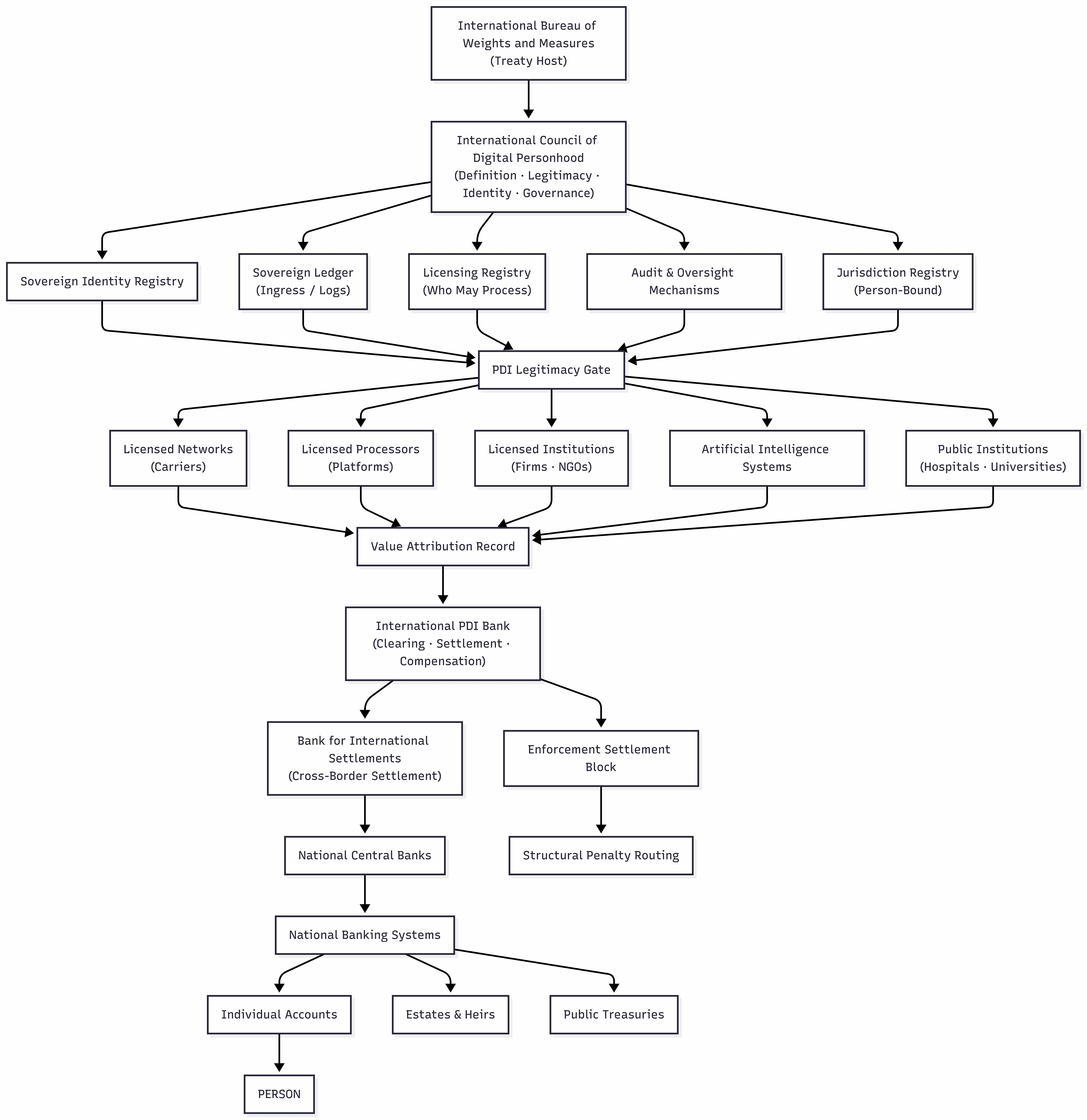
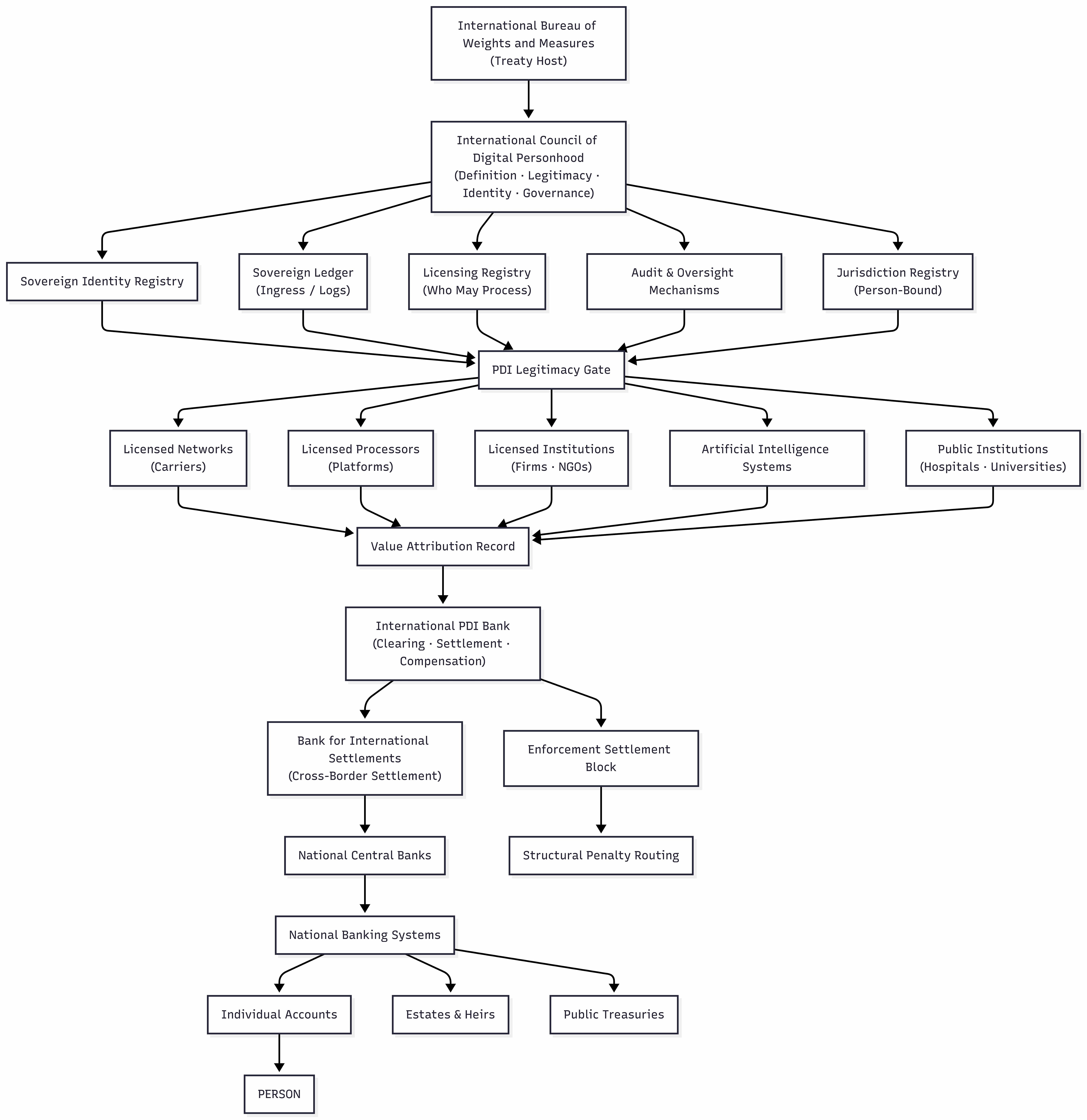
Introduction II: The System as a Whole
What follows in Capstone II is presented in discrete papers, each addressing a specific structural problem. Taken individually, those papers describe jurisdiction, legitimacy, enforcement, settlement, governance, and activation. Taken together, they form a single operational system.
The diagram below shows that system in its entirety once it is active. It is included as a reference, not as a process narrative. It does not need to be read sequentially. It exists to show where authority is anchored, how legitimacy gates participation, where value clears and settles, and how enforcement occurs structurally rather than through discretion.
Each paper in this series examines one constrained domain within this larger architecture. The papers do not repeat the full diagram, and they do not attempt to explain every institutional role shown here. Instead, each paper isolates a single structural mechanism and describes what becomes true once that mechanism is fixed.
Readers are not expected to understand this diagram in detail on first view. Its purpose is orientation. As the series progresses, the relationship between the individual papers and this system-wide structure should become increasingly legible.
With that orientation in place, the series begins at the point where all later behavior depends: the moment jurisdiction is bound.
Capstone II System Map (Reference Architecture)
© 2025
System Identification: What Each Element Is and What It Becomes
International Bureau of Weights and Measures (Treaty Host)
What it is in the diagram: The topmost treaty anchor providing an internationally recognized, neutral host for shared standards. The Bureau already exists as a custodial institution for global measurement definitions and calibration frameworks.
What it becomes: The treaty custodian for the Digital Personhood Annex. In this role, the International Bureau of Weights and Measures hosts the authoritative definitions, reference standards, and measurement criteria required for digital personhood, legitimacy, and jurisdiction to remain globally consistent.
The Bureau does not govern people, process data, adjudicate disputes, or handle money. It does not enforce compliance or interpret outcomes. Its function is custodial and technical: to preserve shared definitions and reference standards so that all downstream institutions operate against the same immutable baseline.
International Council of Digital Personhood (Definition · Legitimacy · Identity · Governance)
What it is in the diagram: The central definitional body from which legitimacy, identity, and governance standards flow. This Council does not currently exist as a unified, non-operational authority dedicated to digital personhood.
It draws on several existing institutional logics:
- Standards-setting bodies Used to establish shared definitions and non-negotiable technical and procedural requirements.
- Rights-definition frameworks Used to define what constitutes a protected subject and the conditions under which interaction is lawful.
- Institutional boundary-setting models Used to specify what actions are prohibited regardless of intent, justification, or claimed necessity.
Sovereign Identity Registry
What it is in the diagram: A registry connected to the International Council of Digital Personhood that records recognized digital persons. This registry does not currently exist as a unified, non-institutional authority record of personhood.
It draws on three existing identity traditions:
- Civil identity records Used to acknowledge the existence of a person without conferring ownership of that identity to the recording institution.
- Public key identity and credential systems Used to establish continuity, persistence, and non-forgeability of identity over time.
- Vital records logic (birth, death, continuity events) Used to mark existence and persistence without granting discretionary power over recognition.
What it becomes: The authoritative record of digital personhood existence and persistence. The Sovereign Identity Registry establishes that a digital subject exists and continues to exist, independent of any single state, corporation, or platform.
Sovereign Ledger (Ingress / Logs)
What it is in the diagram: The system ledger that records sovereign ingress events and system-relevant logs. This ledger does not currently exist as a unified, person-bound record of lawful digital activity.
It draws on three existing ledger and logging traditions:
- Financial clearing and settlement ledgers Used to record authoritative events that determine whether value may finalize.
- Security and compliance logging systems Used to record privileged actions, access, and execution paths in high-assurance environments.
- Metrology-style traceability records Used to establish provenance, continuity, and non-repudiation of recorded events.
What it becomes: The immutable record of first ingress, consent, licensing scope, and lawful activity involving Personal Digital Information. The Sovereign Ledger is the authoritative source of truth for whether an action entered and moved through the system legitimately.
Licensing Registry
(Who May Process)
What it becomes: The authoritative list of licensed participants. Only entities listed here may legally process Personal Digital Information. Processing without a license does not clear, regardless of capability or intent.
Audit & Oversight Mechanisms
What it is in the diagram: The oversight functions connected to legitimacy and compliance.
Technical conformity assessment (ISO / IEC model) Pass/fail verification that licensed systems enforce declared standards and constraints.
Financial audit logic (accounting model) Reconciliation of value flows to confirm that settlement occurs only after lawful clearing.
Metrology-style verification (BIPM logic) Calibration and traceability checks to ensure definitions, measurements, and legitimacy criteria remain consistent over time.
What it becomes: The system’s verification layer. Oversight does not adjudicate disputes or impose outcomes. It verifies whether constraints are being respected and detects structural drift.
Jurisdiction Registry
(Person-Bound)
What it is in the diagram: A registry defining jurisdictional authority tied to individuals. This registry does not currently exist as a unified, person-bound digital authority record.
It draws on three existing jurisdictional attribution logics:
- Civil registry logic (birth, residence, legal presence) Used to establish a factual connection between a person and a place without conferring political favor or new legal status.
- Private international law (conflict-of-laws principles) Used to resolve which jurisdiction applies when multiple plausible claims could otherwise exist.
- Financial domicile attribution (tax residence models) Used to bind jurisdiction to persons rather than to infrastructure, intermediaries, or contractual choice of law.
What it becomes: The binding record that assigns jurisdiction at first ingress and ensures that jurisdiction follows the person throughout the life of their Personal Digital Information. Jurisdiction cannot be relocated through server location, network routing, corporate domicile, or contractual designation.
The registry does not adjudicate disputes, grant citizenship, or alter immigration status. Its sole function is to remove jurisdictional ambiguity so that legitimacy, clearing, settlement, and taxation operate under a single, non-arbitrable authority.
PDI Legitimacy Gate
What it is in the diagram: The central gating mechanism through which all Personal Digital Information processing must pass. This gate does not currently exist as a unified, system-level constraint.
What it becomes: The operational enforcement point of the Estrada Doctrine. Personal Digital Information does not move, execute, clear, or settle unless legitimacy conditions are satisfied at ingress and maintained throughout use. The gate operates mechanically and continuously. It does not interpret intent, balance interests, or allow exceptions.
Absence of lawful ingress, consent, scope, purpose, duration, or required logging results in automatic failure to clear. No downstream process exists to correct or justify illegitimate use.
The legitimacy gate does not punish, adjudicate, or negotiate. It determines only whether an action may proceed. Where legitimacy holds, flow continues. Where it does not, nothing happens.
See Threshold.
Licensed Networks
(Carriers)
What it is in the diagram: Networks authorized to carry Personal Digital Information.
What they become: Infrastructure that may transmit Personal Digital Information only when licensed use is present. Networks assume strict liability for carrying unlicensed activity. Transport without legitimacy is structurally impossible.
Licensed Processors
(Platforms)
What they are in the diagram: Platforms authorized to process Personal Digital Information.
What they become: Processing environments that operate only within licensed scope, purpose, and duration. Platforms cannot retain or repurpose Personal Digital Information outside licensed bounds.
Licensed Institutions
(Firms · NGOs)
What they are in the diagram: Organizations permitted to use Personal Digital Information.
What they become: Institutional participants whose operations depend on licensed access. Their business models reorganize around legitimacy because unlicensed use cannot clear or settle.
Artificial Intelligence Systems
What they are in the diagram: AI systems that interact with or process Personal Digital Information.
What they become: AI systems that may operate only on licensed inputs and for licensed purposes. Training, inference, and modeling without legitimacy do not clear. AI cannot claim exemption based on autonomy or complexity.
Public Institutions
(Hospitals · Universities)
What they are in the diagram: Public-sector entities that handle Personal Digital Information.
What they become: Licensed public participants subject to the same legitimacy requirements as private actors. Public mission does not grant exemption from consent, logging, or purpose limitation.
Value Attribution Record
What it is in the diagram: The accounting record that aggregates value generated from Personal Digital Information use, does not currently exist.
What it becomes: The formal attribution mechanism that links legitimate use to compensable value. It does not assign ownership of data. It records contribution so settlement can occur.
International PDI Bank
(Clearing · Settlement · Compensation)
What it is in the diagram: The central financial clearing and settlement entity, does not currently exist.
What it becomes: The mandatory settlement layer for value generated from Personal Digital Information. Value cannot exist in the system without clearing here. Compensation becomes mechanical, not discretionary.
Bank for International Settlements
(Cross-Border Settlement)
What it is in the diagram: The global settlement infrastructure beneath the PDI Bank.
What it becomes: The cross-border clearing backbone that allows PDI-derived value to move between jurisdictions without fragmentation or arbitrage. It enforces uniform settlement constraints globally.
Enforcement Settlement Block
What it is in the diagram: The enforcement path parallel to standard settlement, does not currently exist.
What it becomes: The structural endpoint for failed or penalized settlement. Value associated with violations is blocked, diverted, or routed according to predefined consequences without litigation.
Structural Penalty Routing
What it is in the diagram: The routing mechanism for penalties, does not currently exist.
What it becomes: The automatic distribution of blocked value resulting from structural violations. Penalties do not require lawsuits or fines. They are settlement outcomes.
National Central Banks
What they are in the diagram: Domestic monetary authorities receiving settled flows.
What they become: The interface between global PDI settlement and national financial systems. They do not tax or redefine PDI value; they receive settled flows under global constraints.
National Banking Systems
What they are in the diagram: Domestic banking infrastructure.
What they become: The final distribution layer that routes settled value to accounts, estates, and treasuries under existing banking rules.
Individual Accounts
What they are in the diagram: Personal bank accounts.
What they become: The direct recipient of compensation for legitimate Personal Digital Information use.
Estates & Heirs
What they are in the diagram: Posthumous recipients.
What they become: The continuation of personal digital economic rights beyond death, allowing PDI-derived value to pass through inheritance.
See Mechanics, Edge Conditions.
Public Treasuries
What they are in the diagram: Government accounts.
What they become: Recipients of value only where explicitly routed by structure, not through arbitrary taxation or seizure.
Person
What it is in the diagram: The terminal point of the system.
What it becomes: The sovereign anchor of the entire architecture. All authority, legitimacy, jurisdiction, and value ultimately trace back to the person. The system exists to constrain institutions on their behalf.